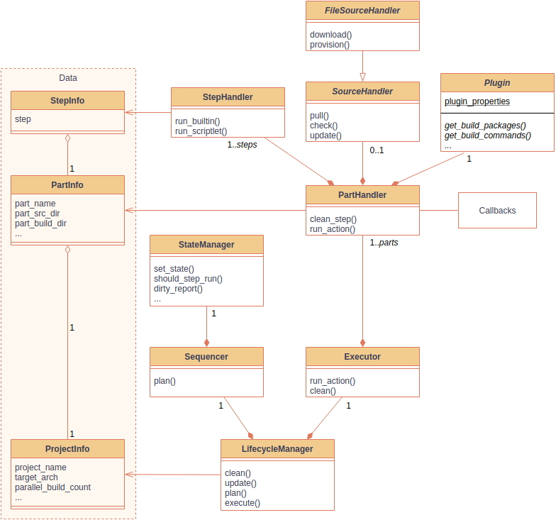
Implementation notes¶
Class layout¶
The implementation reflects the two main lifecycle processing operations. All
planning is done by the Sequencer class
based on the parts definition and existing state loaded from disk. Execution of planned
actions is handled by the Executor
class.